1. Configuration

foxBMS 2 is an embedded system and some parts of the code are near to the hardware level. The code relies on a Hardware Abstraction Layer (HAL), which is a set of functions and definitions acting as an interface between the application and the underlying hardware. The HAL must be configured to fit the application and the hardware the software is running on (e.g., configure IO pins for communication with the outside world). This configuration is done through a software called TI HALCoGen. This is described in TI HALCoGen.

Another point is that foxBMS 2 is a development platform. As such, many parts of the code must be configured to fit the target application (e.g., which monitoring IC is used to monitor the battery cells). This is explained in BMS Application.

1.1. TI HALCoGen

TI HALCoGen is a graphic user interface used to configure the HAL sources. It generates sources in form of .h and .c and .asm files. These HAL sources are generated based on the TI HALCoGen configuration files (*.hcg and *.dil). foxBMS 2 uses the Waf tool TI HALCoGen to automatically run TI HALCoGen and create the required sources. Additional information on the tool can be found in HALCoGen tool documentation.

Note

In some cases it might be beneficial to not generate the HAL during the build step and instead use a generated version of the HAL. For this use case see How to Use Generated Sources from HALCoGen.

TI HALCoGen ships with its own version of FreeRTOS and generates the corresponding sources when running the code generator. As foxBMS 2 uses its different own copy of FreeRTOS, the generated FreeRTOS files from TI HALCoGen are removed after the code generator has run.

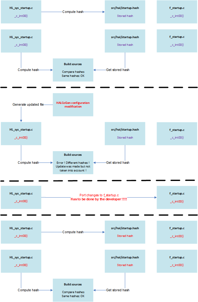
TI HALCoGen creates the source file HL_sys_startup.c which implements (a weak implementation of) the function _c_int00 (the system’s startup routine). foxBMS 2 provides its own non-weak implementation of _c_int00 in fstartup.c. The foxBMS 2 implementation of _c_int00 must be coupled to the the current TI HALCoGen configuration. Most changes in the TI HALCoGen project do not alter the startup behavior and no further action needs to be taken into account. However there are settings that alter the startup behavior. Such settings need to be ported to fstartup.c as this non-weak implementation of _c_int00 outweighs the generated, new version of _c_int00 in HL_sys_startup.c. Otherwise the startup function used by foxBMS 2 would not reflect the TI HALCoGen configuration. The TI HALCoGen provides a mechanism to detected such changes. The hash of the current HL_sys_startup.c implementation is stored in src/app/hal/app-startup.hash and compared to the actual hash of the generated HL_sys_startup.c file. If these are not the same, the build aborts with the following message:

Listing 1.1 Example error message on hash mismatch of HL_sys_startup.c
   C:\Users\vulpes\Documents\foxbms>waf build_app_embedded
   Waf: Entering directory C:\Users\vulpes\Documents\foxbms\build\app_embedded'
   [  2/824] Compiling hcg_compiler: conf\hcg\app.hcg conf\hcg\app.dil -> build\app_embedded\src\hal\app.hcg build\app_embedded\src\hal\app.dil build\app_embedded\src\hal\app.log build\app_embedded\src\hal\include\config_cpu_clock_hz.h build\app_embedded\src\hal\include\HL_hal_stdtypes.h build\app_embedded\src\hal\include\HL_sys_common.h build\app_embedded\src\hal\include\HL_reg_system.h build\app_embedded\src\hal\include\HL_reg_flash.h build\app_embedded\src\hal\include\HL_reg_l2ramw.h build\app_embedded\src\hal\include\HL_reg_vim.h build\app_embedded\src\hal\include\HL_reg_pbist.h build\app_embedded\src\hal\include\HL_reg_stc.h build\app_embedded\src\hal\include\HL_reg_efc.h build\app_embedded\src\hal\include\HL_reg_pcr.h build\app_embedded\src\hal\include\HL_reg_pmm.h build\app_embedded\src\hal\include\HL_reg_dma.h build\app_embedded\src\hal\include\HL_reg_ccmr5.h build\app_embedded\src\hal\include\HL_sys_core.h build\app_embedded\src\hal\include\HL_system.h build\app_embedded\src\hal\include\HL_sys_mpu.h build\app_embedded\src\hal\include\HL_sys_pmu.h build\app_embedded\src\hal\include\HL_sys_pcr.h build\app_embedded\src\hal\include\HL_sys_pmm.h build\app_embedded\src\hal\include\HL_sys_dma.h build\app_embedded\src\hal\include\HL_reg_epc.h build\app_embedded\src\hal\include\HL_reg_nmpu.h build\app_embedded\src\hal\include\HL_reg_scm.h build\app_embedded\src\hal\include\HL_reg_sdcmmr.h build\app_embedded\src\hal\include\HL_epc.h build\app_embedded\src\hal\include\HL_nmpu.h build\app_embedded\src\hal\include\HL_errata.h build\app_embedded\src\hal\include\HL_errata_SSWF021_45.h build\app_embedded\src\hal\include\HL_errata_SSWF021_45_defs.h build\app_embedded\src\hal\include\HL_sys_vim.h build\app_embedded\src\hal\include\HL_reg_pinmux.h build\app_embedded\src\hal\include\HL_pinmux.h build\app_embedded\src\hal\include\HL_reg_gio.h build\app_embedded\src\hal\include\HL_gio.h build\app_embedded\src\hal\include\HL_reg_esm.h build\app_embedded\src\hal\include\HL_esm.h build\app_embedded\src\hal\include\HL_reg_sci.h build\app_embedded\src\hal\include\HL_sci.h build\app_embedded\src\hal\include\HL_reg_lin.h build\app_embedded\src\hal\include\HL_lin.h build\app_embedded\src\hal\include\HL_reg_mibspi.h build\app_embedded\src\hal\include\HL_mibspi.h build\app_embedded\src\hal\include\HL_reg_spi.h build\app_embedded\src\hal\include\HL_spi.h build\app_embedded\src\hal\include\HL_reg_can.h build\app_embedded\src\hal\include\HL_can.h build\app_embedded\src\hal\include\HL_reg_adc.h build\app_embedded\src\hal\include\HL_adc.h build\app_embedded\src\hal\include\std_nhet.h build\app_embedded\src\hal\include\HL_reg_het.h build\app_embedded\src\hal\include\HL_het.h build\app_embedded\src\hal\include\HL_reg_htu.h build\app_embedded\src\hal\include\HL_htu.h build\app_embedded\src\hal\include\HL_reg_i2c.h build\app_embedded\src\hal\include\HL_i2c.h build\app_embedded\src\hal\include\HL_emac.h build\app_embedded\src\hal\include\HL_hw_emac.h build\app_embedded\src\hal\include\HL_hw_emac_ctrl.h build\app_embedded\src\hal\include\HL_hw_mdio.h build\app_embedded\src\hal\include\HL_hw_reg_access.h build\app_embedded\src\hal\include\HL_mdio.h build\app_embedded\src\hal\include\HL_phy_dp83640.h build\app_embedded\src\hal\include\HL_phy_tlk111.h build\app_embedded\src\hal\include\HL_emac_phyConfig.h build\app_embedded\src\hal\include\HL_reg_dcc.h build\app_embedded\src\hal\include\HL_dcc.h build\app_embedded\src\hal\include\HL_reg_rtp.h build\app_embedded\src\hal\include\HL_rtp.h build\app_embedded\src\hal\include\HL_reg_dmm.h build\app_embedded\src\hal\include\HL_dmm.h build\app_embedded\src\hal\include\HL_reg_emif.h build\app_embedded\src\hal\include\HL_emif.h build\app_embedded\src\hal\include\HL_reg_pom.h build\app_embedded\src\hal\include\HL_pom.h build\app_embedded\src\hal\include\HL_reg_crc.h build\app_embedded\src\hal\include\HL_crc.h build\app_embedded\src\hal\include\HL_reg_etpwm.h build\app_embedded\src\hal\include\HL_etpwm.h build\app_embedded\src\hal\include\HL_reg_ecap.h build\app_embedded\src\hal\include\HL_ecap.h build\app_embedded\src\hal\include\HL_reg_eqep.h build\app_embedded\src\hal\include\HL_eqep.h build\app_embedded\src\hal\include\Device_TMS570LC43.h build\app_embedded\src\hal\include\Device_header.h build\app_embedded\src\hal\include\Device_types.h build\app_embedded\src\hal\include\ti_fee_cfg.h build\app_embedded\src\hal\include\MemMap.h build\app_embedded\src\hal\include\ti_fee_types.h build\app_embedded\src\hal\include\ti_fee.h build\app_embedded\src\hal\include\fee_interface.h build\app_embedded\src\hal\source\HL_sys_pcr.c build\app_embedded\src\hal\source\HL_sys_pmm.c build\app_embedded\src\hal\source\HL_sys_dma.c build\app_embedded\src\hal\source\HL_system.c build\app_embedded\src\hal\source\HL_sys_phantom.c build\app_embedded\src\hal\source\HL_sys_startup.c build\app_embedded\src\hal\source\HL_sys_vim.c build\app_embedded\src\hal\source\HL_notification.c build\app_embedded\src\hal\source\HL_epc.c build\app_embedded\src\hal\source\HL_nmpu.c build\app_embedded\src\hal\source\HL_errata.c build\app_embedded\src\hal\source\HL_errata_SSWF021_45.c build\app_embedded\src\hal\source\HL_sys_core.asm build\app_embedded\src\hal\source\HL_sys_intvecs.asm build\app_embedded\src\hal\source\HL_sys_mpu.asm build\app_embedded\src\hal\source\HL_sys_pmu.asm build\app_embedded\src\hal\source\HL_pinmux.c build\app_embedded\src\hal\source\HL_gio.c build\app_embedded\src\hal\source\HL_esm.c build\app_embedded\src\hal\source\HL_sci.c build\app_embedded\src\hal\source\HL_lin.c build\app_embedded\src\hal\source\HL_spi.c build\app_embedded\src\hal\source\HL_can.c build\app_embedded\src\hal\source\HL_adc.c build\app_embedded\src\hal\source\HL_het.c build\app_embedded\src\hal\source\HL_i2c.c build\app_embedded\src\hal\source\HL_emac.c build\app_embedded\src\hal\source\HL_mdio.c build\app_embedded\src\hal\source\HL_phy_dp83640.c build\app_embedded\src\hal\source\HL_phy_tlk111.c build\app_embedded\src\hal\source\HL_dcc.c build\app_embedded\src\hal\source\HL_emif.c build\app_embedded\src\hal\source\HL_pom.c build\app_embedded\src\hal\source\HL_crc.c build\app_embedded\src\hal\source\HL_etpwm.c build\app_embedded\src\hal\source\HL_ecap.c build\app_embedded\src\hal\source\HL_eqep.c build\app_embedded\src\hal\source\Device_TMS570LC43.c build\app_embedded\src\hal\source\ti_fee_cfg.c build\app_embedded\src\hal\source\ti_fee_Info.c build\app_embedded\src\hal\source\ti_fee_ini.c build\app_embedded\src\hal\source\ti_fee_main.c build\app_embedded\src\hal\source\ti_fee_read.c build\app_embedded\src\hal\source\ti_fee_writeSync.c build\app_embedded\src\hal\source\ti_fee_writeAsync.c build\app_embedded\src\hal\source\ti_fee_util.c build\app_embedded\src\hal\source\ti_fee_cancel.c build\app_embedded\src\hal\source\ti_fee_format.c build\app_embedded\src\hal\source\ti_fee_eraseimmediateblock.c build\app_embedded\src\hal\source\ti_fee_invalidateblock.c build\app_embedded\src\hal\source\ti_fee_shutdown.c build\app_embedded\src\hal\source\Fapi_UserDefinedFunctions.c build\app_embedded\src\hal\source\ti_fee_readSync.c build\app_embedded\src\hal\source\HL_ajsm.asm
   Waf: Leaving directory C:\Users\vulpes\Documents\foxbms\build\app_embedded'
   Build failed
   Traceback (most recent call last):
     File "C:\Users\vulpes\Documents\foxbms\tools\waf3-2.0.22-1241519b19b496207abef1f72bbf61c2\waflib\Task.py", line 180, in process
       ret=self.run()
     File "C:\Users\vulpes\Documents\foxbms\tools\waf-tools\f_hcg.py", line 260, in run
       "The auto-generated file 'HL_sys_startup.c' has changed due to "
     File "C:\Users\vulpes\Documents\foxbms\tools\waf3-2.0.22-1241519b19b496207abef1f72bbf61c2\waflib\Context.py", line 261, in fatal
       raise self.errors.ConfigurationError(msg,ex=ex)
   waflib.Errors.ConfigurationError: The auto-generated file 'HL_sys_startup.c' has changed due to a configuration change in the HALCoGen project.
   The expected hash is b'e2e61496edd65f44d7cc811b504ad1f2' but the generated hash is b'1something-other'.
   Compare 'C:\Users\vulpes\Documents\foxbms\build\app_embedded\src\hal\source\HL_sys_startup.c' with 'fstartup.c' and see if changes need to be applied to to 'fstartup.c'. If everything is changed as needed, updated the hash in 'C:\Users\vulpes\Documents\foxbms\src\hal\app-startup.hash' and build again.
   For more information see the documentation.

The build aborts as the expected hash is b'e2e61496edd65f44d7cc811b504ad1f2' while the actual hash is b'1something-other234'. Next, the function _c_int00 in the two files (fstartup.c) and HL_sys_startup.c needs to be compared by the developer and the developer needs to update the _c_int00 implementation in the file fstartup.c to reflect the TI HALCoGen startup routine. The concluding step is to update the hash value in src/app/hal/app-startup.hash with 1something-other. Now the build toolchain knows, that the changes applied in the TI HALCoGen are reflected in the dependencies and the build will not abort after the HAL sources are generated.

The process is illustrated in Fig. 1.1.

HALCoGen configuration

Fig. 1.1 HALCoGen configuration change detection process

1.1.1. Enabling Cache

The TI TMS570LC4357 can use cache to improve performance.

  • Since foxBMS 2 v1.3.0, cache is enabled by setting the define OS_ENABLE_CACHE in src/app/task/os/os.h to true. Therefore, the configuration setting in HALCoGen is ignored. However, as the startup code generated in HL_sys_startup.c by HALCoGen does still change (the line to activate cache is added), consequently the hash in src/app/hal/app-startup.hash still needs to be updated, but no further changes need to be applied. The process to enable cache is then as follows:

    • Enable cache by setting OS_ENABLE_CACHE to true in src/app/task/os/os.h.

    • Update the file hash in src/app/hal/app-startup.hash

  • Before foxBMS 2 v1.3.0, enabling cache relied on the HALCoGen configuration and that this setting altered the startup code in HL_sys_startup.c. The cache enable setting is found at setting TMS570LC4357ZWT_FREERTOS, sub-setting R5-MPU-PMU and then the configuration Cortex-R5, sub-configuration General Configuration : Enable Cache. The process to enable cache is then as follows:

    • Enable cache in HALCoGen

    • Update the startup code in fstartup.c with the changes from HL_sys_startup.c.

    • Update the file hash in src/app/hal/app-startup.hash

1.2. BMS Application

The project provides two very basic configuration options:

  1. general options in conf/bms/bms.json

  2. compiler options in conf/cc/cc-options.yaml (path is an option, see f_ti_arm_cgt.options()) and compiler remarks and remark severity level in conf/cc/remarks.txt

Furthermore, the used battery cells and the general configuration of the battery system that is built up need to be defined:

  • for the used battery cell:

    • src/app/application/config/battery_cell_cfg.c

    • src/app/application/config/battery_cell_cfg.h

  • for the top level view on the battery system:

    • src/app/application/config/battery_system_cfg.c

    • src/app/application/config/battery_system_cfg.h

However, the actual behavior of the battery system in the target application is highly dependent on the target application and can therefore not simply be configured through some switches. This needs to be implemented in e.g., the BMS_Trigger() function. It is up to the developer to familiarize with the hardware, code and documentation and adapt the source code to the application specific requirements.

1.2.1. General Options

Some BMS configurations require compiling different sources. That applies to the operating system and the Analog Front-End.

Note

Only very basic configurations can be changed via these options described here. Again, everything not mentioned here must still be configured by programming the application behavior in the source code.

1.2.1.1. Operating System

The operating system is configured in conf/bms/bms.json. The value for os must be the name of the source directory in src/os/ that includes the operating system sources. Currently only FreeRTOS is supported (option: "os": "freertos").

1.2.1.2. Analog Front-End

The AFE is configured in conf/bms/bms.json. The joint path from the values of manufacturer and ic must be the name of the source directory in src/app/driver/afe/<manufacturer>/<ic> that includes the driver implementation. A list of supported ICs is found in Section 4.30.

The build process behind this configuration is documented at Building the Analog Front-End Library.

1.2.1.3. Balancing Strategy

foxBMS 2 supports three different balancing strategies:

  • Voltage-based balancing: Cell balancing based on voltage differences (key-value: voltage). Details are found in Voltage-based Balancing

  • History-based balancing: Cell balancing based on voltage history (key-value: history). Details are found in History-based Balancing

  • No balancing: No balancing of any cell (key-value: none). Details are found in No Balancing

1.2.2. Compiler and Linker Options and Remarks

All options from conf/cc/cc-options.yaml are passed verbatim into the build process. Compiler options are set during configuration time, that means changing values in conf/cc/cc-options.yaml needs to be followed by waf configure.

See the TI compiler manual before changing the flags in conf/cc/cc-options.yaml. The details of the project compiler configuration are described in Compiler Configuration.

1.2.3. Basic Battery Cell And System Configuration

1.2.3.1. Battery Cell Configuration

The basic parameters of the used battery cell of the battery system are defined in:

  • src/app/application/config/battery_cell_cfg.c

  • src/app/application/config/battery_cell_cfg.h

The following parameters need to be defined (the links lead to the doxygen documentation for the explanation of the specific parameter) in src/app/application/config/battery_cell_cfg.h:

Setting

Details (define name)

Maximum discharge temperature MSL

BC_TEMPERATURE_MAX_DISCHARGE_MSL_ddegC

Maximum discharge temperature RSL

BC_TEMPERATURE_MAX_DISCHARGE_RSL_ddegC

Maximum discharge temperature MOL

BC_TEMPERATURE_MAX_DISCHARGE_MOL_ddegC

Minimum discharge temperature MSL

BC_TEMPERATURE_MIN_DISCHARGE_MSL_ddegC

Minimum discharge temperature RSL

BC_TEMPERATURE_MIN_DISCHARGE_RSL_ddegC

Minimum discharge temperature MOL

BC_TEMPERATURE_MIN_DISCHARGE_MOL_ddegC

Maximum temperature limit during charge MSL

BC_TEMPERATURE_MAX_CHARGE_MSL_ddegC

Maximum temperature limit during charge RSL

BC_TEMPERATURE_MAX_CHARGE_RSL_ddegC

Maximum temperature limit during charge MOL

BC_TEMPERATURE_MAX_CHARGE_MOL_ddegC

Minimum temperature limit during discharge MSL

BC_TEMPERATURE_MIN_CHARGE_MSL_ddegC

Minimum temperature limit during discharge RSL

BC_TEMPERATURE_MIN_CHARGE_RSL_ddegC

Minimum temperature limit during discharge MOL

BC_TEMPERATURE_MIN_CHARGE_MOL_ddegC

Maximum cell voltage limit MSL

BC_VOLTAGE_MAX_MSL_mV

Maximum cell voltage limit RSL

BC_VOLTAGE_MAX_RSL_mV

Maximum cell voltage limit MOL

BC_VOLTAGE_MAX_MOL_mV

Nominal cell voltage

BC_VOLTAGE_NOMINAL_mV

Minimum cell voltage limit MSL

BC_VOLTAGE_MIN_MSL_mV

Minimum cell voltage limit RSL

BC_VOLTAGE_MIN_RSL_mV

Minimum cell voltage limit MOL

BC_VOLTAGE_MIN_MOL_mV

Deep-discharge cell voltage limit

BC_VOLTAGE_DEEP_DISCHARGE_mV

Maximum discharge current limit MSL

BC_CURRENT_MAX_DISCHARGE_MSL_mA

Maximum discharge current limit RSL

BC_CURRENT_MAX_DISCHARGE_RSL_mA

Maximum discharge current limit MOL

BC_CURRENT_MAX_DISCHARGE_MOL_mA

Maximum charge current limit MSL

BC_CURRENT_MAX_CHARGE_MSL_mA

Maximum charge current limit RSL

BC_CURRENT_MAX_CHARGE_RSL_mA

Maximum charge current limit MOL

BC_CURRENT_MAX_CHARGE_MOL_mA

Cell capacity used for SOC calculation

BC_CAPACITY_mAh

Cell energy

BC_ENERGY_Wh

The lookup tables for the state of charge bc_stateOfChargeLookupTable and for the state of energy bc_stateOfEnergyLookupTable need to be defined in src/app/application/config/battery_cell_cfg.c.

1.2.3.2. Battery System Configuration

The basic, top level view on the battery system configuration is defined at:

  • src/app/application/config/battery_system_cfg.c

  • src/app/application/config/battery_system_cfg.h

  • src/app/application/config/bms-slave_cfg.h

Setting

Details (define name)

Defines whether discharge current is seen as positive or negative

BS_POSITIVE_DISCHARGE_CURRENT

Number of parallel strings in the battery pack

BS_NR_OF_STRINGS

Number of modules in a string

BS_NR_OF_MODULES_PER_STRING

Number of cells per module

BS_NR_OF_CELL_BLOCKS_PER_MODULE

Number of battery cells in a parallel cell connection per battery module

BS_NR_OF_PARALLEL_CELLS_PER_CELL_BLOCK

Value of the balancing resistors on the slave-board

SLV_BALANCING_RESISTANCE_ohm

Number of used GPIOs on the slave-board

SLV_NR_OF_GPIOS_PER_MODULE

Number of temperature sensors per battery module

BS_NR_OF_TEMP_SENSORS_PER_MODULE

Defines whether CAN based current sensor is present or not

BS_CURRENT_SENSOR_PRESENT

Maximum break current of main contactors

BS_MAIN_CONTACTORS_MAXIMUM_BREAK_CURRENT_mA

Maximum fuse trigger duration

BS_MAIN_FUSE_MAXIMUM_TRIGGER_DURATION_ms

Maximum string current limit in mA that is used in the SOA module

BS_MAXIMUM_STRING_CURRENT_mA

Define if interlock feedback should be discarded or not

BS_IGNORE_INTERLOCK_FEEDBACK

Defines whether CAN timing shall be evaluated or not

BS_CHECK_CAN_TIMING

Defines whether balancing shall be available or not

BS_BALANCING_DEFAULT_INACTIVE

Number of contactors in addition to string contactors (e.g., precharge)

BS_NR_OF_CONTACTORS_OUTSIDE_STRINGS

Current threshold for determining rest state of battery

BS_REST_CURRENT_mA

Wait time in 10ms before battery system is at rest

BS_RELAXATION_PERIOD_10ms

Current sensor threshold for 0 current in mA as the sensor has a

BS_CS_THRESHOLD_NO_CURRENT_mA

Maximum voltage drop over fuse

BS_MAX_VOLTAGE_DROP_OVER_FUSE_mV

This section of the documentation is not yet complete.

BS_CHECK_FUSE_PLACED_IN_NORMAL_PATH

This section of the documentation is not yet complete.

BS_CHECK_FUSE_PLACED_IN_CHARGE_PATH

Enable open-wire checks during standby

BS_STANDBY_PERIODIC_OPEN_WIRE_CHECK

Periodic open-wire check time in STANDBY state in ms

BS_STANDBY_OPEN_WIRE_PERIOD_ms

Open-wire check in normal mode (set to true or false)

BS_NORMAL_PERIODIC_OPEN_WIRE_CHECK

Periodic open-wire check time in NORMAL state in ms

BS_NORMAL_OPEN_WIRE_PERIOD_ms

Open-wire check in charge mode (set to true or false)

BS_CHARGE_PERIODIC_OPEN_WIRE_CHECK

Periodic open-wire check time in CHARGE state in ms

BS_CHARGE_OPEN_WIRE_PERIOD_ms

Periodic open-wire check time in ERROR state in ms

BS_ERROR_OPEN_WIRE_PERIOD_ms

The symbolic names of the individual strings needs to be adapted in BS_STRING_ID_e to the actual number of strings in the battery system.

The configuration array bs_stringsWithPrecharge need to define whether a string can used for precharging or not. This configuration array uses of the entries in BS_STRING_ID_e for the assignment.